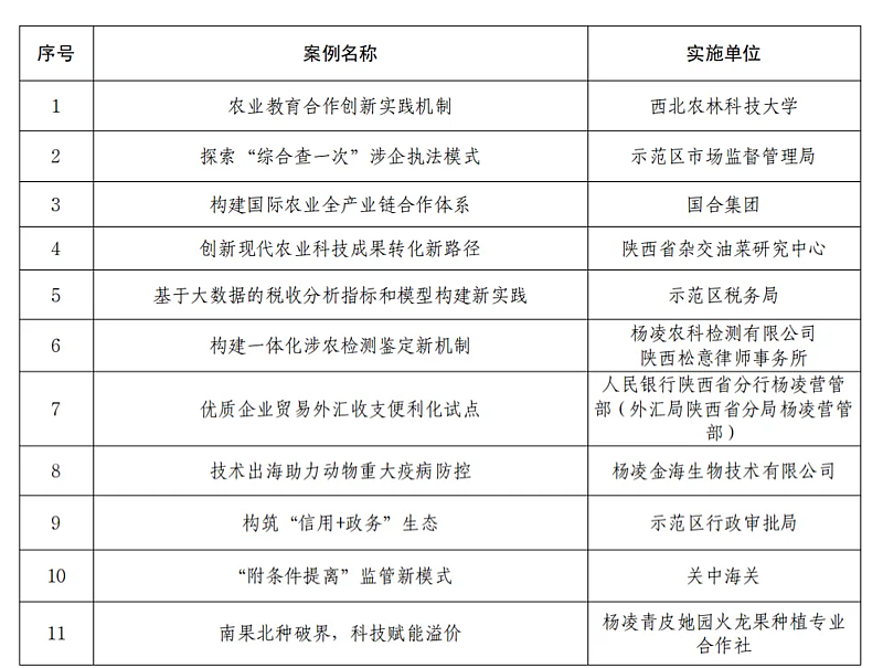
为深入贯彻落实党的二十届四中全会精神,推动自贸试验区提升战略各项改革任务加快落实,大力营造改革创新的浓厚氛围,探索形成更多具有全省影响力的可复制可推广制度创新成果。日前,杨凌示范区自贸办发布《中国(陕西)自由贸易试验区杨凌片区2024年度“最佳实践案例”名单》,11个实践案例脱颖而出,供各相关单位因地制宜学习借鉴。
本次征集的案例引领性强、感受度高、可复制可推广,体现了自贸试验区服务国家战略、激发市场活力的使命担当,较好发挥了改革发展排头兵、创新发展先行者作用。杨凌自贸片区将进一步搭建交流推广平台,推动创新成果加速转化,加快形成改革创新良好氛围,为自贸试验区建设注入更强动力。
中国(陕西)自由贸易试验区杨凌片区2024年度“最佳实践案例”名单







