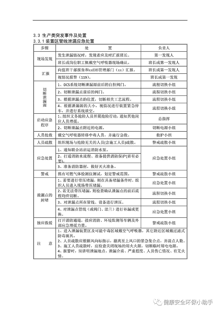
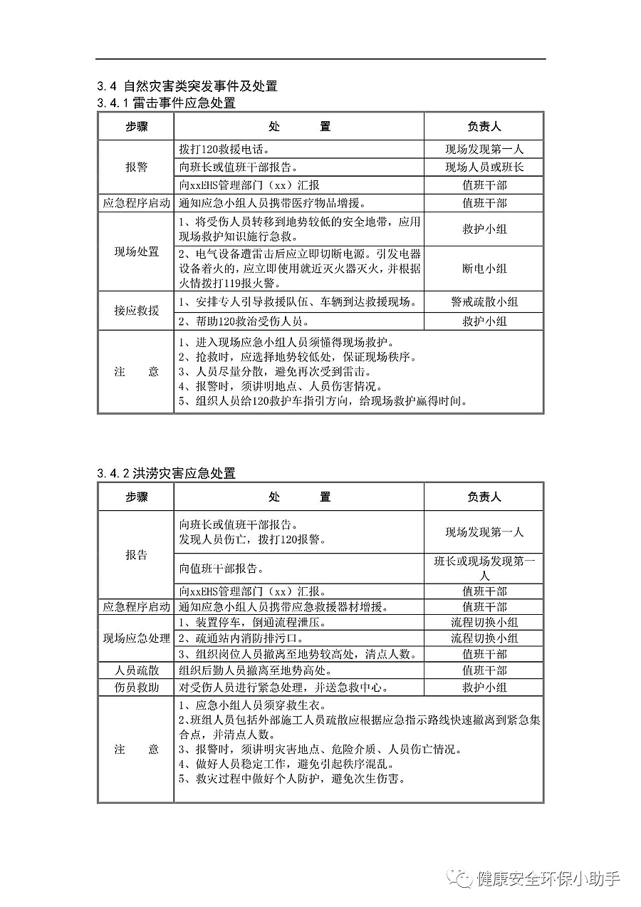
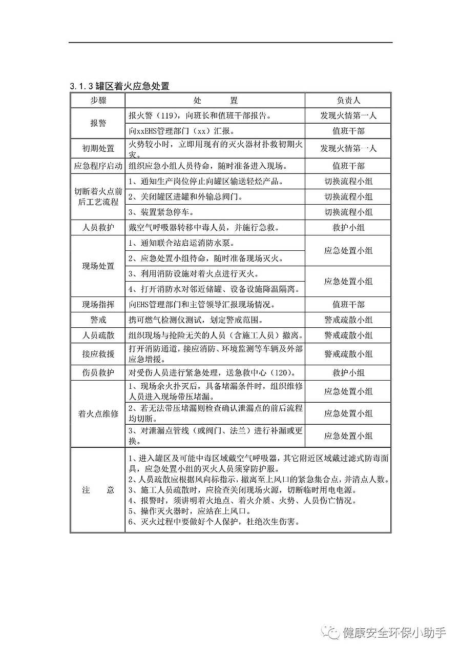
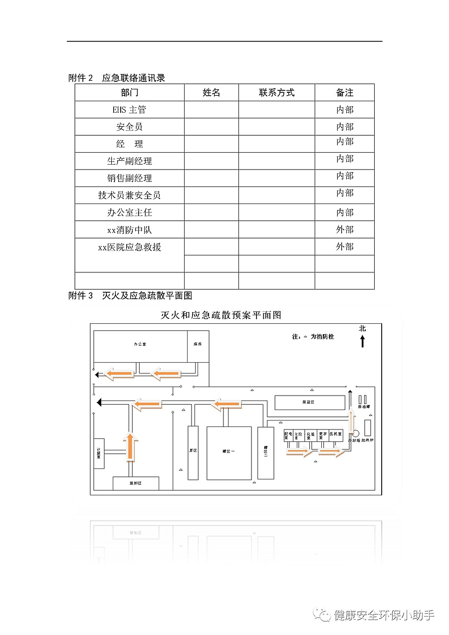
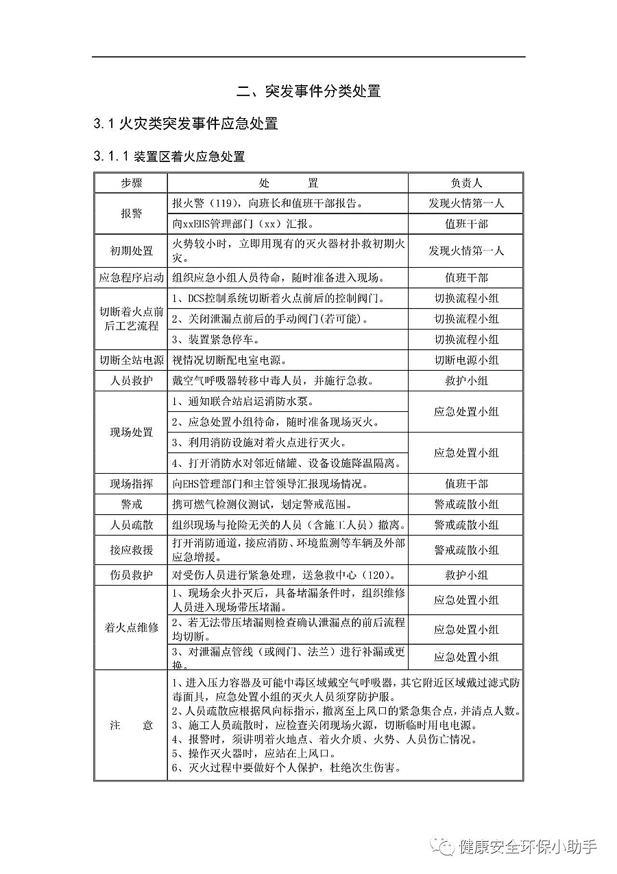
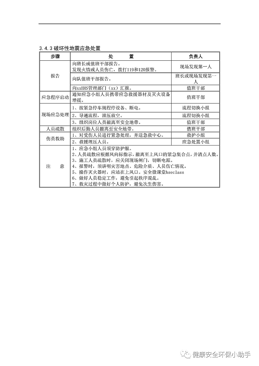
各类事件现场应急处置流程