杨凌用免费“云秘书”解决企业复工“痛难点”

来源:杨凌融媒体中心 发布时间:2020-02-13 14:23
最近,杨凌一些符合开工条件的单位、企业陆续开始复工。但是在疫情期间,复工面临很多问题比如:开会有风险,视频会议系统、直播互动系统不健全,员工健康信息、出行信息等疫情防控必要信息统计、上报很难做到及时准确等。

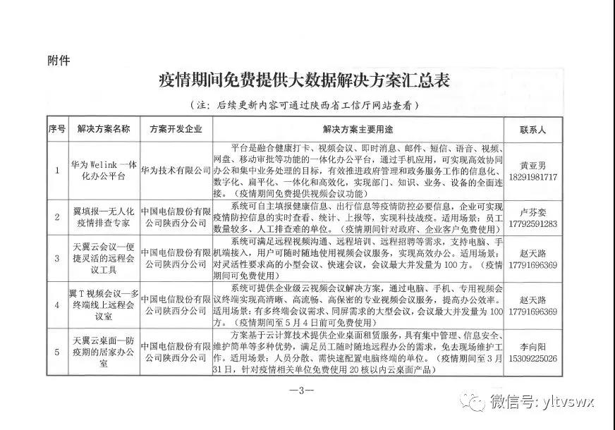
记者从杨凌示范区大数据产业发展局了解到,为充分发挥大数据在辅助党政机关、企事业单位、国有企业、有关企业恢复生产和提升工作效率等方面的支撑作用,降低新冠肺炎疫情传播风险,省工信厅携手有关大数据企业,面向各单位、企业免费提供大数据解决方案及服务。各单位、企业可根据需要,与方案提供企业联系沟通,并及时将应用情况报示范区大数据局,以便做好跟踪服务保障。 
联系电话:87039632

疫情期间免费提供大数据解决方案汇总表

微信图片_20200213142114.jpg

微信图片_20200213142119.jpg

微信图片_20200213142121.jpg