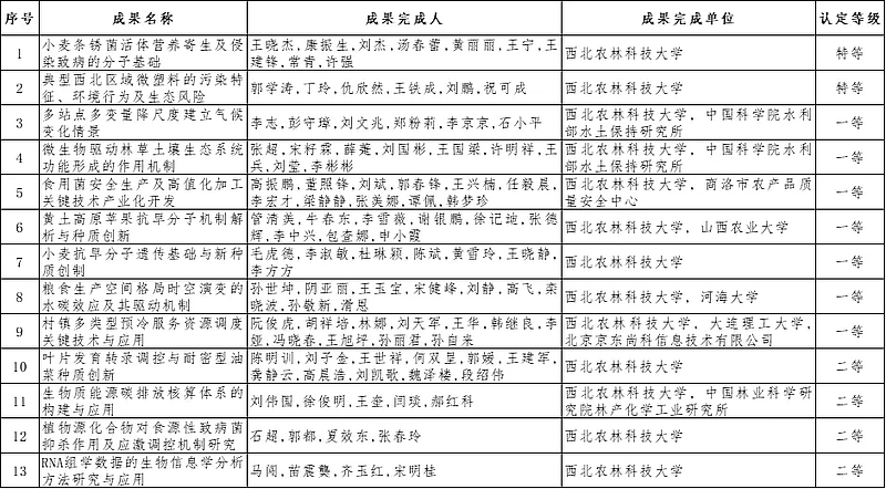
日前,陕西省教育厅公布了2024年度陕西高等学校科学技术研究优秀成果名单,西北农林科技大学主持完成的13项成果获2024年度陕西高等学校科学技术研究优秀成果认定,其中特等2项、一等7项、二等4项。
西北农林科技大学13项成果一览表

陕西高等学校科学技术研究优秀成果认定由陕西省教育厅主办,旨在奖励陕西省在各科学研究领域做出突出贡献的高等学校教师和科技人员,示范引领科技人员聚焦服务国家重大战略和区域创新发展,加强有组织科研,深度融入秦创原建设,深入实施科技成果转化“三项改革”,以更高质量的科研成果支撑陕西高质量发展。本次认定经各高校推荐、形式审查、评前公示、专家评审、特等成果答辩、大评委会审议、厅务会审议、公示等程序,共认定2024年度陕西高等学校科学技术研究优秀成果429项,其中特等36项、一等145项、二等175项、三等71项、创新驱动类1项、科普类1项。
近年来,科研院高度重视科技奖励申报工作,坚持科学谋划,提前培育,全面评估,有序实施,精准施策,持续提升科研成果申报数量和质量,为学校推进科研工作高质量发展奠定了坚实基础。下一步,科研院将继续围绕国家重大战略需求和区域经济社会发展需要,加强有组织的科学研究,充分落实《国家和省部级科技奖培育工作方案》,进一步培育和产出一批高水平、有影响的标志性科研成果。
原标题:喜报!






