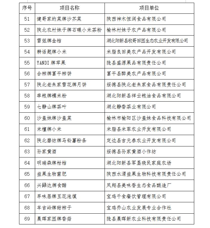
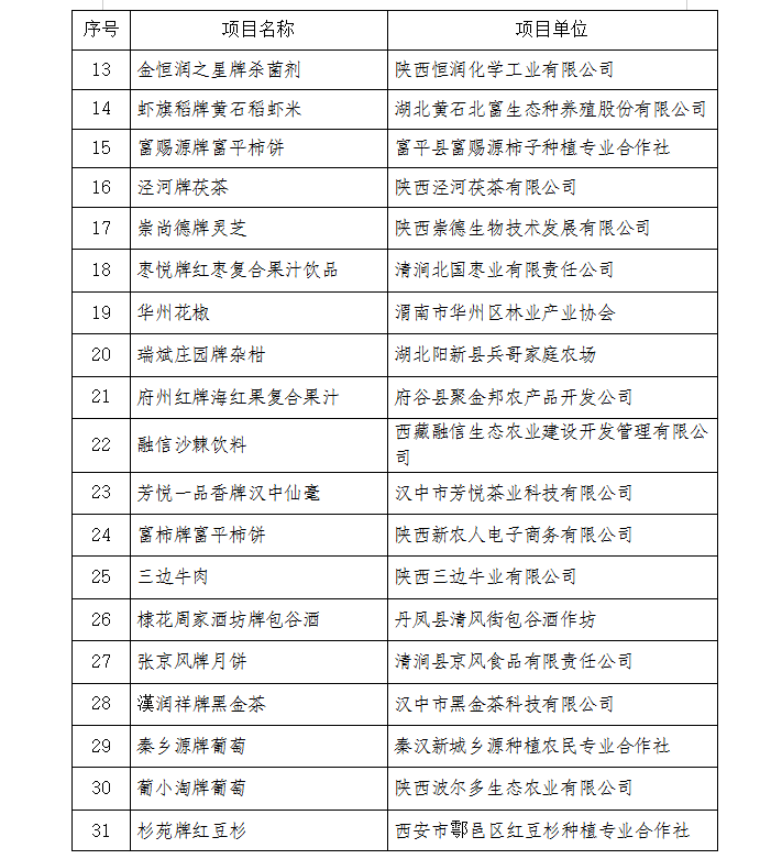
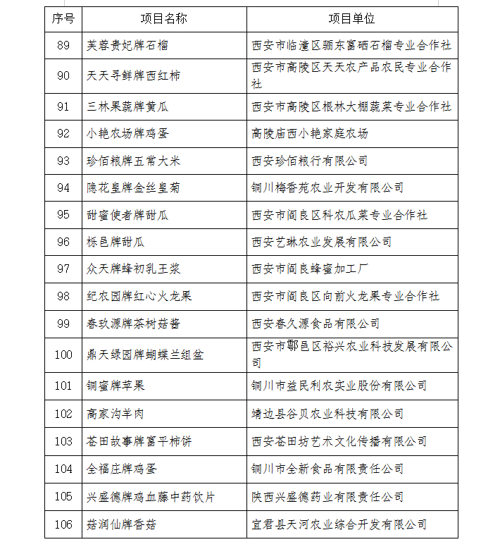
以“科技创新引领乡村振兴”为主题的第28届杨凌农高会于10月22日至26日成功举办。为期5天的会期里集中展览展示了国内外农业科技创新的新技术、新产品,示范推广乡村振兴的新典型、新经验。经前期申报和农高会组委会审定,决定授予35项农业科技项目“后稷特别奖”,授予138项农业科技项目“后稷奖”,现予以公布。
第二十八届中国杨凌农业高新科技成果博览会
“后稷特别奖”获奖名单
(排名不分先后)
杨凌示范区互联网违法和不良信息举报电话 029-87030800 举报邮箱yanglingwangxinban@163.com 网站标识码 6191000009 陕ICP备15000236号-2 陕公网安备61909002000004号
杨凌示范区互联网违法和不良信息举报电话 029-87030800
举报邮箱 yanglingwangxinban@163.com
网站标识码 6191000009 陕ICP备15000236号-2